• 索引号 11610000687995250R/2014-00005 主题分类 其他
  • 发布机构 省人力资源和社会保障厅 成文日期 2014-04-01
  • 效力状态 失效 文号 陕人社发〔2014〕26号
  • 名称 关于设立普通高等学校校园招聘补贴的通知
关于设立普通高等学校校园招聘补贴的通知
时间:2014-04-01 13:16
来源:陕西省人力资源和社会保障厅
扫一扫:分享至微信 X

各设区市人力资源和社会保障局、财政局、教育局,杨凌示范区人事劳动局、财政局、教育局,韩城市人力资源和社会保障局、财政局、教育局,各普通高等学校:

为落实《国务院办公厅关于做好2013年全国普通高等学校毕业生就业工作的通知》(国办发〔2013〕35号)和《陕西省人民政府办公厅关于做好当前全省普通高等学校毕业生就业工作的通知》(陕政办发〔2013〕57号)要求,从2014年起,设立普通高等学校(以下简称高校)校园招聘补贴。现就有关问题通知如下:

一、校园招聘补贴的用途。将高校校园招聘活动纳入公共就业服务大型专项活动项目,在就业专项资金用途中设立高校校园招聘补贴,用于补贴高校校园招聘活动经费不足,鼓励支持高校积极开展校园招聘活动,促进高校毕业生就业。

二、高校享受校园招聘补贴的条件。

(一)招聘活动允许外校学生自愿参加,不收取学生和用人单位费用。

(二)招聘活动信息提前在高校所在地的省级或市级公共就业服务网站或公共人才服务网站公布(公布内容应包含岗位数量)。

三、校园招聘补贴额度的确定依据和办法。符合条件的高校在规定时间内提出校园招聘补贴申请的,依据以下因素确定具体补贴额度:

(一)本校应届毕业生人数、毕业生离校时的就业签约人数、移交至人社部门的离校未就业毕业生人数。

(二)高校在所在地省级或市级公共就业和人才服务网站公布的校园招聘活动的岗位数量。

(三)参加招聘活动的用人单位和高校毕业生出具的招聘活动未收取费用、未限制外校毕业生的证明。

(四)每年补助给1个学校的校园招聘补贴,原则上不超过30万元。

具体额度根据以上4个因素,并结合省、市年度就业专项资金的筹集情况,以及高校提出的补贴申请额度,通过量化测算办法确定(见附件1)。

四、校园招聘补贴的申请。省内各高校应于每年7月底前向有关部门提出当年校园招聘补贴申请。其中,部属高校向省教育厅提出申请,其他高校向当地市级人社局提出申请。申请材料包括:

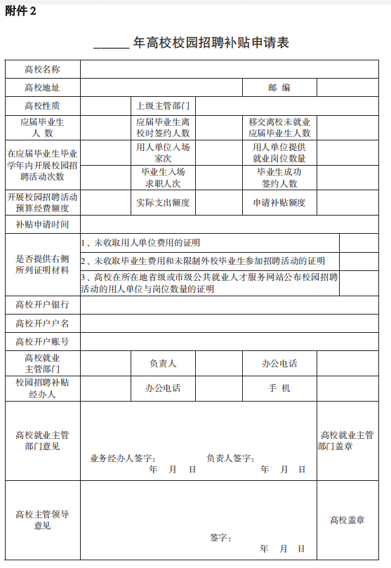
(一)高校校园招聘补贴申请表(见附件2)

(二)高校在所在地省级或市级公共就业和人才服务网站公布的校园招聘活动的岗位数量证明材料(应提供网站主办方出具的证明)。

(三)参加招聘活动的用人单位和高校毕业生出具的招聘活动未收取费用、未限制外校毕业生的证明材料。

五、校园招聘补贴的审核程序。

(一)省内部属高校的补贴申请由省教育厅负责初审,主要职责是核实申请材料的完整性和真实性,并提出初步补贴方案,然后报省人社厅复审,并在省级相关媒体上公示,公示期结束后报省财政厅审核。省人社、财政厅可根据情况对申请高校进行实地抽查。

(二)省内其他高校按属地管理原则,分别向所在地市级人社局申请校园招聘补贴。市级人社局主要负责审核申请材料的完整性和真实性,提出补贴意见,并在市级以上相关媒体进行公示。公示期结束后报市级财政局复审。

(三)审核完成后,财政部门应及时将补贴资金划入高校在银行开立的基本账户。

(四)教育、人社、财政部门应在每年8月底前完成校园招聘补贴的受理、审核和补贴资金划拨工作。

六、就近办理高校毕业生一次性求职补贴。从2014年起,部属高校按《陕西省人力资源和社会保障厅 陕西省教育厅 陕西省财政厅关于设立和发放高校毕业生一次性求职补贴的通知》(陕人社发〔2013〕37号)规定向省人社厅所属的人才交流服务中心申报高校毕业生一次性求职补贴,其他高校一律向当地市级人社局申报。

设立高校校园招聘补贴是政府加大民生投入的重要举措,对鼓励扶持普通高校积极开展校园招聘活动、促进高校毕业生就业具有重要意义。各高校要结合实际,实事求是地提出申请,对有弄虚作假的,一经查实,将责令追回补贴资金,并依法依纪对有关责任人进行严肃处理。人社、财政和教育部门要加强协作配合,认真做好受理、审核和补贴发放工作,并要适时对高校开展的校园招聘活动进行抽查检查,确保政策落实到位。

附件:1. 高校校园招聘补贴额度计算办法

         2. 年高校校园招聘补贴申请表

陕西省人力资源和社会保障厅  陕西省财政厅 陕西省教育厅

2014年4月1日

(此件公开发布)